世界杯官方网站入口2026举办首届CMAU全国老员工市场研究与商业策划大赛校级赛
来源:世界杯官方网站入口2026 时间:2022-09-15 点击数:
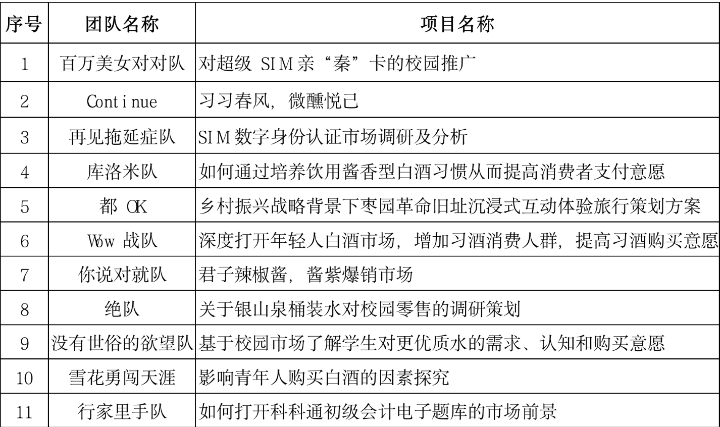
9月11日,由世界杯官方网站入口2026承办的首届CMAU(中国高等院校市场学研究会)全国老员工市场研究与商业策划大赛在线上成功举办。本次大赛自6月份启动,经过专业知识认证赛、撰写提交团队市场研究与商业策划报告等环节的层层选拔,最终有11支队伍入围校赛。参赛队伍数量在陕西高校中排名第二,在西部赛区高校中排名第六。

为提高比赛质量,本次校赛设置初赛和决赛两个环节,其中:初赛通过双向匿名评审,末位淘汰2支参赛队伍;决赛通过策划讲解、评委点评和线上答辩等环节,经过3个小时的比拼,“百万美女对对队”、“Continue”和“再见拖延症队”三个团队夺得一等奖,并代表公司参加西部赛区晋级赛;“库洛米队”、“都OK”和“Wow 战队”三个团队获得二等奖;“你说对就队”、“绝队”和“没有世俗的欲望队”三个团队获得三等奖。
校赛参赛团队信息表

CMAU市场研究与商业策划大赛是中国高等院校市场学研究会与见数Credamo联合举办的全国性比赛,大赛分为校级选拔赛、分赛区竞赛、全国总决赛三个阶段。分赛区共包括四大赛区,分别是北部赛区、东部赛区、南部赛区、西部赛区。大赛定位于员工市场研究与商业策划能力的锻炼与培养,通过与市场调研行业直接对接,以企业公司命题、业界人士指导、行业专家评审等方式,让参赛员工在比赛过程中,深入了解市场调研行业的发展现状与实际需求,培养了员工参与企业市场调研与商业策划所需的专业技术与实践能力,为将来员工就业与职业发展打下了良好的基础。
(文:杨晶:审核:王刚)